KARPAS-299
Cat.No.: CSC-C7094J
Species: Homo sapiens (Human)
Source: Blood; Peripheral Blood
Morphology: Lymphoblastoid
Culture Properties: Suspension
- Specification
- Background
- Scientific Data
- Q & A
- Customer Review
Cancer research
KARPAS-299 is a well-characterized human T-cell lymphoma cell line originally established in 1986 from the peripheral blood of a 25-year-old male patient diagnosed with CD30+ anaplastic large cell lymphoma (ALCL). As one of the most extensively validated models in lymphoma research, KARPAS-299 has become a gold-standard platform for oncology drug discovery and translational studies.
The defining molecular hallmark of KARPAS-299 is the chromosomal translocation t(2;5)(p23;q35), which drives constitutive expression of the NPM-ALK fusion oncogene - a central driver of ALCL pathogenesis. The cell line robustly co-expresses CD30 (Ki-1 antigen) and ALK protein, making it uniquely suited for evaluating CD30- and ALK-directed therapeutics.
KARPAS-299 grows in suspension with a doubling time of ~30 hours, enabling rapid and reproducible experimental workflows. It maintains stable marker expression across passages and reliably engrafts in immunodeficient mice (NOD/SCID), forming consistent subcutaneous xenograft tumors - a critical advantage for in vivo preclinical efficacy studies.
GANT61 Induces Apoptosis in ALK-Positive Anaplastic Large Cell Lymphoma via Modulating the Hh-PIK3IP1-Akt Signaling Axis
This study aimed to initially characterize the effects of GANT61, a Hedgehog (Hh) signaling pathway inhibitor, on the biological behaviors of ALK-positive anaplastic large cell lymphoma (ALK + ALCL) cell lines and explore its underlying mechanisms.
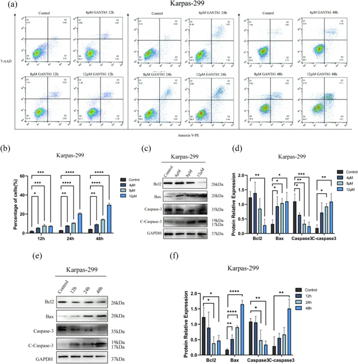
GANT61 treatment promoted apoptosis in a dose- and time-dependent manner, as demonstrated by flow cytometric analysis (Fig. 1a and b). Dose- and time-dependent modulation of apoptosis regulators was demonstrated through western blot analysis, wherein GANT61 treatment downregulated Bcl-2 and caspase-3 expression, while upregulating Bax and cleaved caspase-3 levels (Fig. 1c-f).
Given the identified PI3K-Akt pathway activation in ALK + ALCL, we hypothesized that GANT61 might exert therapeutic effects through modulation of this signaling axis. Protein expression levels of Gli1, PIK3IP1, Akt and p-Akt were analyzed by western blot, while the mRNA expression of Gli1, Akt, and PIK3IP1 was quantified by qRT-PCR. GANT61 treatment increased PIK3IP1 protein level while decreasing Gli1 expression and p-Akt/Akt in both cell lines (Fig. 2a, b, d, e). These protein-level changes were corroborated at the transcriptional level, qRT-PCR showed upregulation of PIK3IP1 mRNA and downregulation of both Gli1 and Akt mRNA (Fig. 2c, f). These findings indicate that the Hh-PIK3IP1-Akt signaling axis may participate in ALK + ALCL tumorigenesis, showing that conventional target drugs can be employed for ALK + ALCL treatment.


Ask a Question
Write your own review
- Adipose Tissue-Derived Stem Cells
- Human Neurons
- Mouse Probe
- Whole Chromosome Painting Probes
- Hepatic Cells
- Renal Cells
- In Vitro ADME Kits
- Tissue Microarray
- Tissue Blocks
- Tissue Sections
- FFPE Cell Pellet
- Probe
- Centromere Probes
- Telomere Probes
- Satellite Enumeration Probes
- Subtelomere Specific Probes
- Bacterial Probes
- ISH/FISH Probes
- Exosome Isolation Kit
- Human Adult Stem Cells
- Mouse Stem Cells
- iPSCs
- Mouse Embryonic Stem Cells
- iPSC Differentiation Kits
- Mesenchymal Stem Cells
- Immortalized Human Cells
- Immortalized Murine Cells
- Cell Immortalization Kit
- Adipose Cells
- Cardiac Cells
- Dermal Cells
- Epidermal Cells
- Peripheral Blood Mononuclear Cells
- Umbilical Cord Cells
- Monkey Primary Cells
- Mouse Primary Cells
- Breast Tumor Cells
- Colorectal Tumor Cells
- Esophageal Tumor Cells
- Lung Tumor Cells
- Leukemia/Lymphoma/Myeloma Cells
- Ovarian Tumor Cells
- Pancreatic Tumor Cells
- Mouse Tumor Cells